设为首页
收藏本站
开启辅助访问
切换到窄版
登录
立即注册
快捷导航
发布信息
搜索
搜索
门户首页
Portal
社区论坛
BBS
综合交流大厅
永久网址:661152.com
本版
文章
帖子
用户
百信体育论坛
»
社区论坛
›
综合大厅
›
黑网公布
›
寻求帮助处理和伟德公司之间事宜 伟德黑掉参加活动红利 ...
1
2
3
4
5
6
7
8
9
10
... 16
/ 16 页
下一页
返回列表
发新帖
回复
寻求帮助处理和伟德公司之间事宜 伟德黑掉参加活动红利
[复制链接]
102153
|
150
|
2023-11-6 19:40:45
|
显示全部楼层
|
阅读模式
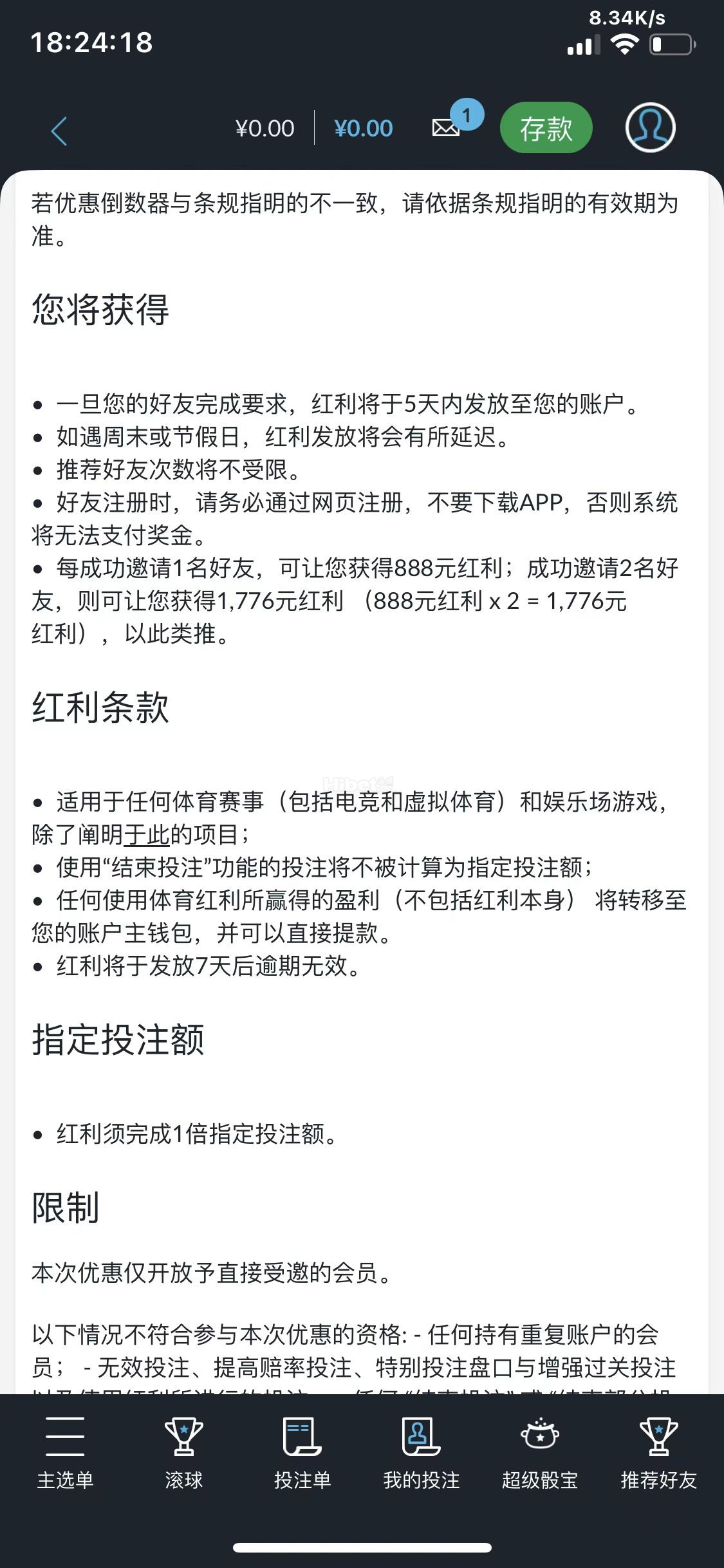
9月13号-9月16号为期一周的伟德专属推荐好友活动,
是他们特别邀请用户的,
一些普通用户没这个优惠,
所以在我看来就是一个回馈活动。
最近闲并且觉得活动不错就参加了,
一个一个地去推荐好友,
邀请朋友过来玩,
都是真实用户,
结果结束活动之后红利一直不发放!!!
本人在这个网站玩了几年了,
总流水也有500多万,都是体育流水,
输盈利也有几十万,
本人是个老用户了。没想到搞了活动不兑现!!!
受邀活动条例里说明了邀请的好友上不封顶,
本人也对着伟德的信任,就开始去给很多好友推荐了,
一周的时间一共推荐了20个好友,这很多吗?
如果有限制就不应该说上不封顶,我邀请的好友都符合条例,
现在伟德拒不承认,不发放活动红利!!!
如果是有某个好友不符合不发放,我也能理解,
但是现在是全部都不符合吗?
请问伟德真的是玩不起的吗?
那再请问给我推送这个活动的用意何在?
玩弄玩家?
做不起活动就不要做!!!
这样的话网站还有诚信吗?
大家还会相信这样的平台吗?
回复
使用道具
举报
梦回碧水湾屑
|
2023-11-6 19:41:26
|
显示全部楼层
该公司未与百信进行合作,这边会派专人进行交涉,请稍安勿躁
回复
使用道具
举报
我铸二件梦
|
2023-11-6 19:44:32
|
显示全部楼层
估计是判定为套利玩家,韦德还是很给力的
回复
使用道具
举报
123488082
|
2023-11-7 06:27:20
|
显示全部楼层
过来看看有什么优惠
回复
使用道具
举报
加勒比过客渡
|
2023-11-7 16:42:09
|
显示全部楼层
噢利给,哈哈哈!
回复
使用道具
举报
小何20171
|
2023-11-8 01:53:53
|
显示全部楼层
玩论坛担保平台比较安全
回复
使用道具
举报
Wendygao2017
|
2023-11-9 03:35:45
|
显示全部楼层
信誉不错
回复
使用道具
举报
似儿爸
|
2023-11-9 08:33:12
|
显示全部楼层
完美的网站信用不知道怎么样
回复
使用道具
举报
麦田守望849
|
2023-11-9 17:48:10
|
显示全部楼层
这个游戏还是很少去玩了。
回复
使用道具
举报
云中捞月砍
|
2023-11-10 12:30:49
|
显示全部楼层
说的很不错
回复
使用道具
举报
下一页 »
1
2
3
4
5
6
7
8
9
10
... 16
/ 16 页
下一页
返回列表
发新帖
回复
高级模式
B
Color
Image
Link
Quote
Code
Smilies
|
上传
点击附件文件名添加到帖子内容中
描述
本版积分规则
发表回复
回帖后跳转到最后一页
浏览过的版块
台球新闻
电竞新闻
免费彩金
林场林场痰
14
主题
246
帖子
486
积分
中级会员
中级会员, 积分 486, 距离下一级还需 14 积分
中级会员, 积分 486, 距离下一级还需 14 积分
积分
486
加好友
发消息
回复楼主
返回列表
免费彩金
交流大厅
存送优惠
回馈彩金
信誉鉴定
黑网公布
图文推荐
坦桑超 12-12 19:00 辛吉达黑星 VS 多多玛吉吉
8 分钟前
这一次的百家乐玩的也是不错的
12 分钟前
欧罗巴杯 12-13 04:00 阿贾克斯VS拉齐奥
12 分钟前
吉祥坊杀下快乐彩亏损个212了
20 分钟前
欧罗巴杯04:00格拉斯哥流浪者 VS 托特纳姆热刺
20 分钟前
热门排行
1
PG猿宇宙也能来40元盈利
2
老虎机还是有盈利了
3
PG艺伎之刃得来一个大奖哦
4
新选了一个游戏没出大奖
5
玩一下BG继续亏损
6
奥林匹斯之门也是来了一个奖励
7
鸿运当头太不给力不玩了
8
法老的宝藏的运气还是一般